全球主机交流论坛

 找回密码
 注册

QQ登录

只需一步,快速开始

CeraNetworks网络延迟测速工具IP归属甄别会员请立即修改密码
查看: 1648|回复: 19

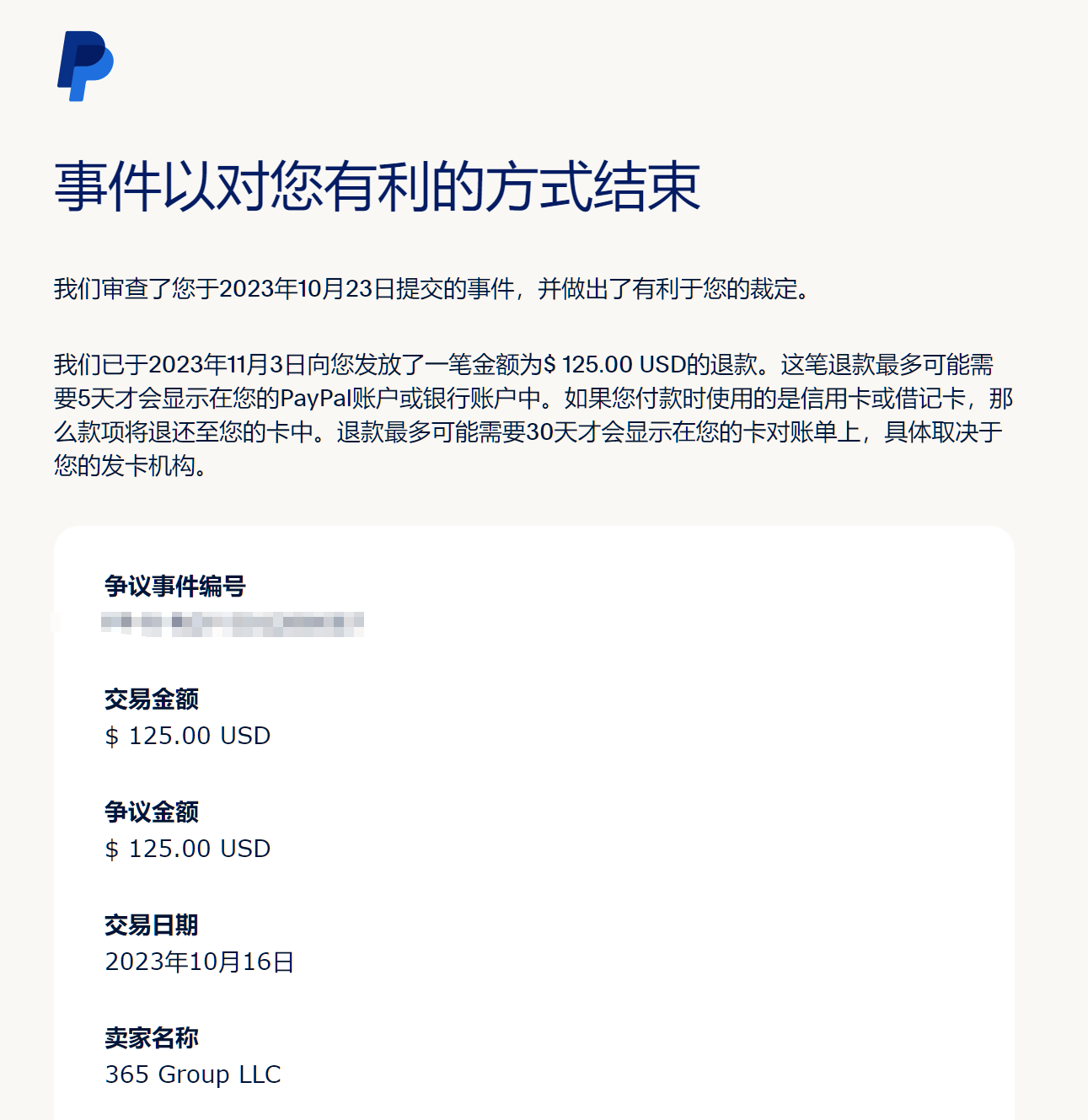
绿云争议退款成功

[复制链接]
发表于 2023-11-4 11:01:51 | 显示全部楼层 |阅读模式
本帖最后由 silence 于 2023-11-4 11:03 编辑

RT

没有发工单,直接争议,上传网络问题,长时间占用cpu自动关机问题相关截图

绿云都没有回复,但是第一时间把我机器封了,时间到了自动退了

发表于 2023-11-4 13:00:55 | 显示全部楼层
估计后面就去掉PayPal支付了
发表于 2023-11-4 12:52:18 来自手机 | 显示全部楼层
多来几个以后直接对cn停止paypal支付方式了
发表于 2023-11-4 12:51:41 | 显示全部楼层
paypal 倾向保护消费者,商家一般都会放弃抵抗
发表于 2023-11-4 11:02:59 | 显示全部楼层
绿帽云记仇,估计你以后不用再买了。
发表于 2023-11-4 11:03:05 | 显示全部楼层
恭喜,看来以后都得用PayPal


kalisec.org
发表于 2023-11-4 11:03:22 | 显示全部楼层
梁子是结上了
发表于 2023-11-4 11:15:16 | 显示全部楼层
还得是PayPal啊  
发表于 2023-11-4 12:15:39 来自手机 | 显示全部楼层
有没有事件的始末?
发表于 2023-11-4 12:29:41 | 显示全部楼层
你的 paypal 已经被绿云记录了,并且上传到了商家共享数据库平台

您需要登录后才可以回帖 登录 | 注册

本版积分规则

Archiver|手机版|小黑屋|全球主机交流论坛

GMT+8, 2026-3-2 22:41 , Processed in 0.069799 second(s), 11 queries , Gzip On, MemCache On.

Powered by Discuz! X3.4

© 2001-2023 Discuz! Team.

快速回复 返回顶部 返回列表